2025/12/17 13:27:27 次浏览 分类:招标公告
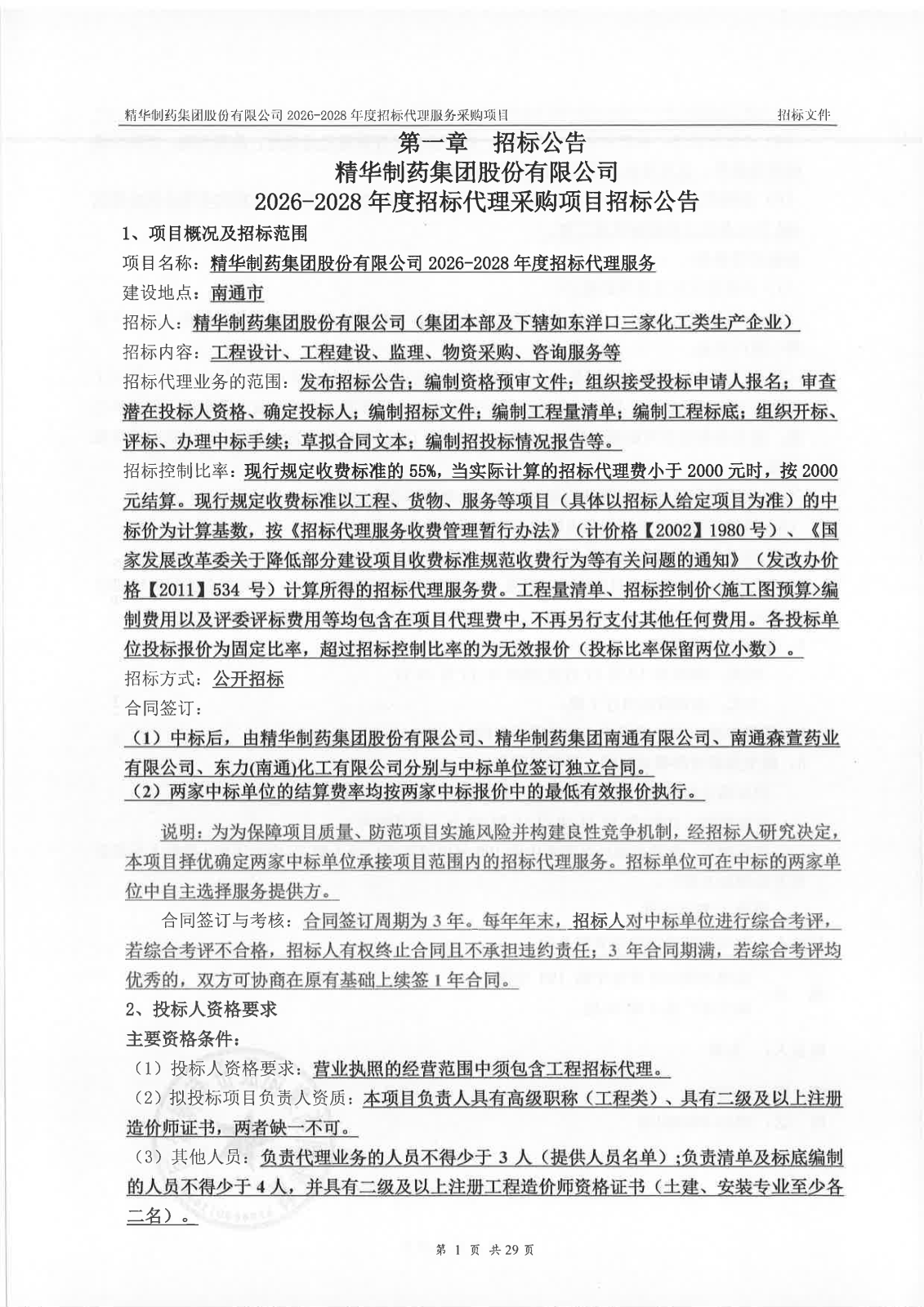
关于招标代理服务采购项目招标,详见下图:
关于招标代理服务采购项目招标文件,详见附件:
附件:精华制药集团股份有限公司招标代理服务采购项目招标文件(2026-2028年)
CopyRight © NTJHZY.COM, All Rights Reserved. 苏ICP备09009874号 版权所有:精华制药集团股份有限公司